xSale może sprawdzać NIP kupującego i zmieniać status zamówienia, w zależności od wyniku operacji. Proces służy do weryfikacji, czy NIP kupującego jest aktywny w bazie VIES.
Weryfikacja NIPu odbywa się w taki sam sposób, jak sprawdzenie danych za pomocą formularza dostępnego pod adresem: https://ec.europa.eu/taxation_customs/vies/#/vat-validation
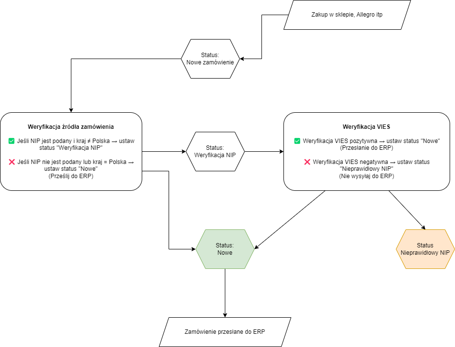
Automatyzacja startuje, gdy zamówienie otrzyma status wskazany w konfiguracji. Następnie, po sprawdzeniu numeru NIP, zmienia status zamówienia.
Weryfikacja zamówień i integracja z ERP:
Proces uruchamiany jest automatycznie po ustawieniu statusu zamówienia na „Nowe zamówienie”.
W pierwszej kolejności system sprawdza kraj nabywcy oraz czy został podany numer NIP.
- Zamówienia z Polski lub bez podanego NIP są automatycznie przesyłane do ERP. W ich przypadku pomijana jest weryfikacja VIES.
- Weryfikacja VIES dotyczy wyłącznie zamówień zagranicznych z podanym NIP-em.
Istnieje możliwość wyłączenia tego warunku i uruchomienia weryfikacji dla wszystkich zamówień.
Jeśli wynik weryfikacji VIES jest pozytywny (NIP aktywny):
- Zamówienie otrzymuje status „Nowe” i jest przesyłane do ERP.
Jeśli wynik weryfikacji jest negatywny (NIP nieaktywny lub błędny):
- Status zamówienia zmieniany jest na „Nieprawidłowy NIP”.
- Takie zamówienie nie jest automatycznie przesyłane do ERP.
- System może dodatkowo poinformować e-mailem obsługę sklepu o braku możliwości weryfikacji danego zamówienia.
Domyślnie proces jest wyłączony. Konfigurację wprowadza w systemie zespół wsparcia xSale (helpdesk@xsale.ai).
